![]() |
DUNE: Uniform Navigational Environment
2017.01.0
|
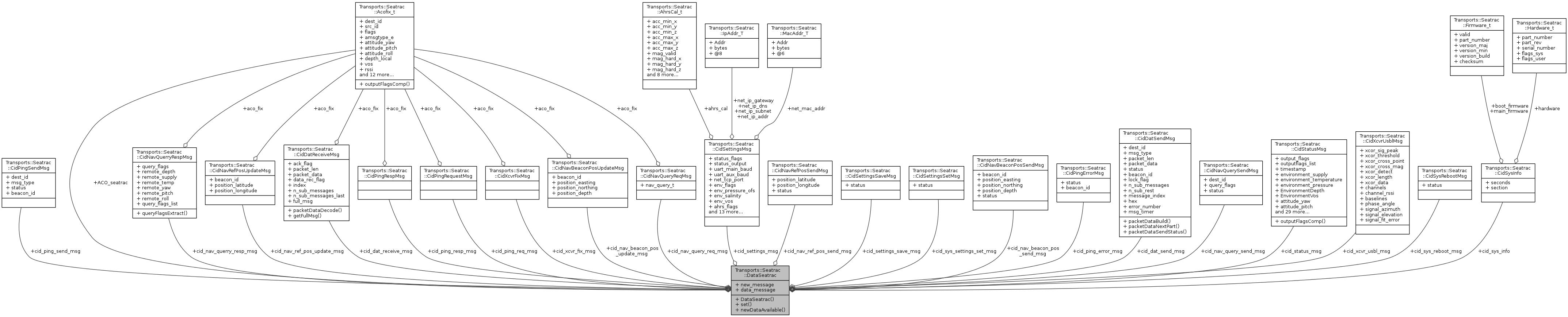
Seatrac data structure.
Public Member Functions | |
| DataSeatrac (void) | |
| void | set (CommandID setdata) |
| uint8_t | newDataAvailable (unsigned setdata) |
|
inline |
Constructor.
References cid_dat_receive_msg, cid_dat_send_msg, Transports::Seatrac::CidDatReceiveMsg::data_rec_flag, Transports::Seatrac::CidDatSendMsg::lock_flag, and new_message.
|
inline |
Verify if new message was received.
| [in] | setdata | type of msg that was received. |
References new_message.
Referenced by Transports::Seatrac::Task::onResourceInitialization(), and Transports::Seatrac::Task::processNewData().
|
inline |
Set when new message is received.
| [in] | setdata | type of msg that was received. |
References new_message.
Referenced by Transports::Seatrac::dataParser().
| Acofix_t Transports::Seatrac::DataSeatrac::ACO_seatrac |
| CidDatReceiveMsg Transports::Seatrac::DataSeatrac::cid_dat_receive_msg |
| CidDatSendMsg Transports::Seatrac::DataSeatrac::cid_dat_send_msg |
Referenced by Transports::Seatrac::Task::checkTxOWAY(), Transports::Seatrac::commandCreateSeatrac(), Transports::Seatrac::Task::consume(), Transports::Seatrac::dataParser(), DataSeatrac(), Transports::Seatrac::Task::handleBinaryMessage(), Transports::Seatrac::Task::handleCommunicationError(), Transports::Seatrac::Task::handleDatSendResponse(), Transports::Seatrac::printDebugFunction(), Transports::Seatrac::Task::resetOneWayTimer(), and Transports::Seatrac::Task::sendProtectedCommand().
| CidNavBeaconPosSendMsg Transports::Seatrac::DataSeatrac::cid_nav_beacon_pos_send_msg |
| CidNavBeaconPosUpdateMsg Transports::Seatrac::DataSeatrac::cid_nav_beacon_pos_update_msg |
Referenced by Transports::Seatrac::dataParser(), and Transports::Seatrac::printDebugFunction().
| CidNavQuerryRespMsg Transports::Seatrac::DataSeatrac::cid_nav_querry_resp_msg |
Referenced by Transports::Seatrac::dataParser(), and Transports::Seatrac::printDebugFunction().
| CidNavQueryReqMsg Transports::Seatrac::DataSeatrac::cid_nav_query_req_msg |
Referenced by Transports::Seatrac::dataParser(), and Transports::Seatrac::printDebugFunction().
| CidNavQuerySendMsg Transports::Seatrac::DataSeatrac::cid_nav_query_send_msg |
| CidNavRefPosSendMsg Transports::Seatrac::DataSeatrac::cid_nav_ref_pos_send_msg |
| CidNavRefPosUpdateMsg Transports::Seatrac::DataSeatrac::cid_nav_ref_pos_update_msg |
Referenced by Transports::Seatrac::dataParser(), and Transports::Seatrac::printDebugFunction().
| CidPingErrorMsg Transports::Seatrac::DataSeatrac::cid_ping_error_msg |
Referenced by Transports::Seatrac::dataParser(), and Transports::Seatrac::printDebugFunction().
| CidPingRequestMsg Transports::Seatrac::DataSeatrac::cid_ping_req_msg |
Referenced by Transports::Seatrac::dataParser(), and Transports::Seatrac::printDebugFunction().
| CidPingRespMsg Transports::Seatrac::DataSeatrac::cid_ping_resp_msg |
Referenced by Transports::Seatrac::dataParser(), and Transports::Seatrac::printDebugFunction().
| CidPingSendMsg Transports::Seatrac::DataSeatrac::cid_ping_send_msg |
| CidSettingsMsg Transports::Seatrac::DataSeatrac::cid_settings_msg |
Referenced by Transports::Seatrac::commandCreateSeatrac(), Transports::Seatrac::dataParser(), Transports::Seatrac::Task::handleAhrsData(), Transports::Seatrac::Task::isCalibrated(), Transports::Seatrac::Task::onResourceInitialization(), Transports::Seatrac::printDebugFunction(), and Transports::Seatrac::Task::setHardIron().
| CidSettingsSaveMsg Transports::Seatrac::DataSeatrac::cid_settings_save_msg |
Referenced by Transports::Seatrac::dataParser(), and Transports::Seatrac::printDebugFunction().
| CidStatusMsg Transports::Seatrac::DataSeatrac::cid_status_msg |
| CidSysInfo Transports::Seatrac::DataSeatrac::cid_sys_info |
| CidSysRebootMsg Transports::Seatrac::DataSeatrac::cid_sys_reboot_msg |
Referenced by Transports::Seatrac::dataParser(), and Transports::Seatrac::printDebugFunction().
| CidSettingsSetMsg Transports::Seatrac::DataSeatrac::cid_sys_settings_set_msg |
Referenced by Transports::Seatrac::printDebugFunction().
| CidXcvrFixMsg Transports::Seatrac::DataSeatrac::cid_xcvr_fix_msg |
Referenced by Transports::Seatrac::dataParser(), and Transports::Seatrac::printDebugFunction().
| CidXcvrUsblMsg Transports::Seatrac::DataSeatrac::cid_xcvr_usbl_msg |
Referenced by Transports::Seatrac::dataParser(), and Transports::Seatrac::printDebugFunction().
| std::string Transports::Seatrac::DataSeatrac::data_message |
| uint8_t Transports::Seatrac::DataSeatrac::new_message[MESSAGE_NUMBER] |
Referenced by DataSeatrac(), newDataAvailable(), and set().
