![]() |
DUNE: Uniform Navigational Environment
2.5.1
|
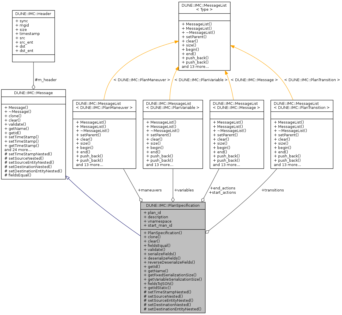
Plan Specification.
Public Member Functions | |
| PlanSpecification (void) | |
| Message * | clone (void) const |
| void | clear (void) |
| bool | fieldsEqual (const Message &msg__) const |
| int | validate (void) const |
| uint8_t * | serializeFields (uint8_t *bfr__) const |
| uint16_t | deserializeFields (const uint8_t *bfr__, uint16_t size__) |
| uint16_t | reverseDeserializeFields (const uint8_t *bfr__, uint16_t size__) |
| uint16_t | getId (void) const |
| const char * | getName (void) const |
| unsigned | getFixedSerializationSize (void) const |
| unsigned | getVariableSerializationSize (void) const |
| void | fieldsToJSON (std::ostream &os__, unsigned nindent__) const |
Public Member Functions inherited from DUNE::IMC::Message | |
| Message (void) | |
| virtual | ~Message (void) |
| double | setTimeStamp (double ts) |
| double | setTimeStamp (void) |
| double | getTimeStamp (void) const |
| uint16_t | getSource (void) const |
| void | setSource (uint16_t src) |
| uint8_t | getSourceEntity (void) const |
| void | setSourceEntity (uint8_t src_ent) |
| uint16_t | getDestination (void) const |
| void | setDestination (uint16_t dst) |
| uint8_t | getDestinationEntity (void) const |
| void | setDestinationEntity (uint8_t dst_ent) |
| virtual uint16_t | getSubId (void) const |
| virtual void | setSubId (uint16_t subid) |
| virtual fp64_t | getValueFP (void) const |
| virtual void | setValueFP (fp64_t val) |
| unsigned | getSerializationSize (void) const |
| unsigned | getPayloadSerializationSize (void) const |
| void | toJSON (std::ostream &os) const |
| void | toText (std::ostream &os) const |
| bool | operator== (const Message &other) const |
| bool | operator!= (const Message &other) const |
Static Public Member Functions | |
| static uint16_t | getIdStatic (void) |
Public Attributes | |
| std::string | plan_id |
| std::string | description |
| std::string | vnamespace |
| MessageList< PlanVariable > | variables |
| std::string | start_man_id |
| MessageList< PlanManeuver > | maneuvers |
| MessageList< PlanTransition > | transitions |
| MessageList< Message > | start_actions |
| MessageList< Message > | end_actions |
Protected Member Functions | |
| void | setTimeStampNested (double value__) |
| void | setSourceNested (uint16_t value__) |
| void | setSourceEntityNested (uint8_t value__) |
| void | setDestinationNested (uint16_t value__) |
| void | setDestinationEntityNested (uint8_t value__) |
Additional Inherited Members | |
Protected Attributes inherited from DUNE::IMC::Message | |
| Header | m_header |
| DUNE::IMC::PlanSpecification::PlanSpecification | ( | void | ) |
References clear(), end_actions, DUNE::IMC::Message::m_header, maneuvers, DUNE::IMC::Header::mgid, start_actions, transitions, and variables.
Referenced by clone().
|
virtual |
Reset message's fields.
Implements DUNE::IMC::Message.
References description, end_actions, maneuvers, plan_id, start_actions, start_man_id, transitions, variables, and vnamespace.
Referenced by PlanSpecification().
|
inlinevirtual |
Retrieve a copy of the message.
Implements DUNE::IMC::Message.
References PlanSpecification().
|
virtual |
Deserialize message fields from a packet.
| bfr | stream of bytes (packet) |
| len | length of the byte stream. |
Implements DUNE::IMC::Message.
References description, DUNE::IMC::deserialize(), end_actions, maneuvers, plan_id, start_actions, start_man_id, transitions, variables, and vnamespace.
|
virtual |
Compare fields for equality.
| [in] | other | message to compare. |
Reimplemented from DUNE::IMC::Message.
References description, end_actions, maneuvers, plan_id, start_actions, start_man_id, transitions, variables, and vnamespace.
|
virtual |
Output the message fields (excluding header) in JSON format.
| os | output stream. |
| indent_level | number of indentation spaces. |
Reimplemented from DUNE::IMC::Message.
References description, end_actions, maneuvers, plan_id, start_actions, start_man_id, DUNE::IMC::toJSON(), transitions, variables, and vnamespace.
|
inlinevirtual |
Get the fixed amount of bytes required to properly serialize this message (variable length fields are not included).
Reimplemented from DUNE::IMC::Message.
|
inlinevirtual |
Retrieve message's identification number.
Implements DUNE::IMC::Message.
References getIdStatic().
|
inlinestatic |
Referenced by getId().
|
inlinevirtual |
|
inlinevirtual |
Get the variable amount of bytes required to properly serialize this message (only the variable fields are included).
Reimplemented from DUNE::IMC::Message.
References description, end_actions, DUNE::IMC::getSerializationSize(), maneuvers, plan_id, start_actions, start_man_id, transitions, variables, and vnamespace.
|
virtual |
Deserialize message fields from a packet, swapping the byte order.
| bfr | stream of bytes (packet) |
| len | length of the byte stream. |
Implements DUNE::IMC::Message.
References description, end_actions, maneuvers, plan_id, DUNE::IMC::reverseDeserialize(), start_actions, start_man_id, transitions, variables, and vnamespace.
|
virtual |
Implements DUNE::IMC::Message.
References description, end_actions, maneuvers, plan_id, DUNE::IMC::serialize(), start_actions, start_man_id, transitions, variables, and vnamespace.
|
protectedvirtual |
Set the destination entity of nested messages.
| [in] | value | destination entity. |
Reimplemented from DUNE::IMC::Message.
References end_actions, maneuvers, start_actions, transitions, and variables.
|
protectedvirtual |
Set the destination address of nested messages.
| [in] | value | destination address. |
Reimplemented from DUNE::IMC::Message.
References end_actions, maneuvers, start_actions, transitions, and variables.
|
protectedvirtual |
Set the source entity of nested messages.
| [in] | value | source entity. |
Reimplemented from DUNE::IMC::Message.
References end_actions, maneuvers, start_actions, transitions, and variables.
|
protectedvirtual |
Set the source address of nested messages.
| [in] | value | source address. |
Reimplemented from DUNE::IMC::Message.
References end_actions, maneuvers, start_actions, transitions, and variables.
|
protectedvirtual |
Set the timestamp of nested messages.
| [in] | value | timestamp. |
Reimplemented from DUNE::IMC::Message.
References end_actions, maneuvers, start_actions, transitions, and variables.
|
virtual |
Validate the message's contents.
Implements DUNE::IMC::Message.
| std::string DUNE::IMC::PlanSpecification::description |
Plan Description.
Referenced by clear(), deserializeFields(), fieldsEqual(), fieldsToJSON(), getVariableSerializationSize(), reverseDeserializeFields(), and serializeFields().
| MessageList<Message> DUNE::IMC::PlanSpecification::end_actions |
End Actions.
Referenced by clear(), deserializeFields(), fieldsEqual(), fieldsToJSON(), getVariableSerializationSize(), DUNE::Parsers::PlanConfigParser::parse(), PlanSpecification(), reverseDeserializeFields(), serializeFields(), setDestinationEntityNested(), setDestinationNested(), setSourceEntityNested(), setSourceNested(), and setTimeStampNested().
| MessageList<PlanManeuver> DUNE::IMC::PlanSpecification::maneuvers |
Referenced by clear(), deserializeFields(), fieldsEqual(), fieldsToJSON(), getVariableSerializationSize(), DUNE::Parsers::PlanConfigParser::parse(), PlanSpecification(), reverseDeserializeFields(), serializeFields(), setDestinationEntityNested(), setDestinationNested(), setSourceEntityNested(), setSourceNested(), and setTimeStampNested().
| std::string DUNE::IMC::PlanSpecification::plan_id |
| MessageList<Message> DUNE::IMC::PlanSpecification::start_actions |
Start Actions.
Referenced by clear(), deserializeFields(), fieldsEqual(), fieldsToJSON(), getVariableSerializationSize(), DUNE::Parsers::PlanConfigParser::parse(), PlanSpecification(), reverseDeserializeFields(), serializeFields(), setDestinationEntityNested(), setDestinationNested(), setSourceEntityNested(), setSourceNested(), and setTimeStampNested().
| std::string DUNE::IMC::PlanSpecification::start_man_id |
Starting maneuver.
Referenced by clear(), deserializeFields(), fieldsEqual(), fieldsToJSON(), getVariableSerializationSize(), DUNE::Parsers::PlanConfigParser::parse(), reverseDeserializeFields(), and serializeFields().
| MessageList<PlanTransition> DUNE::IMC::PlanSpecification::transitions |
Transitions.
Referenced by clear(), deserializeFields(), fieldsEqual(), fieldsToJSON(), getVariableSerializationSize(), DUNE::Parsers::PlanConfigParser::parse(), PlanSpecification(), reverseDeserializeFields(), serializeFields(), setDestinationEntityNested(), setDestinationNested(), setSourceEntityNested(), setSourceNested(), and setTimeStampNested().
| MessageList<PlanVariable> DUNE::IMC::PlanSpecification::variables |
Plan Variables.
Referenced by clear(), deserializeFields(), fieldsEqual(), fieldsToJSON(), getVariableSerializationSize(), PlanSpecification(), reverseDeserializeFields(), serializeFields(), setDestinationEntityNested(), setDestinationNested(), setSourceEntityNested(), setSourceNested(), and setTimeStampNested().
| std::string DUNE::IMC::PlanSpecification::vnamespace |
Namespace.
Referenced by clear(), deserializeFields(), fieldsEqual(), fieldsToJSON(), getVariableSerializationSize(), reverseDeserializeFields(), and serializeFields().
