![]() |
DUNE: Uniform Navigational Environment
2016.09.0
|
Device driver task.
Public Member Functions | |
| Task (const std::string &name, Tasks::Context &ctx) | |
| ~Task (void) | |
| void | onUpdateParameters (void) |
| void | onResourceAcquisition (void) |
| void | onResourceRelease (void) |
| void | onResourceInitialization (void) |
| void | consume (const IMC::LoggingControl *msg) |
| void | onRequestActivation (void) |
| void | onActivation (void) |
| void | onDeactivation (void) |
| void | onMain (void) |
Public Member Functions inherited from DUNE::Tasks::Task | |
| Task (const std::string &name, Context &context) | |
| const char * | getName (void) const |
| const char * | getSystemName (void) const |
| unsigned int | getSystemId (void) const |
| unsigned int | getEntityId (void) const |
| unsigned int | resolveEntity (const std::string &label) const |
| std::string | resolveEntity (unsigned int id) const |
| DebugLevel | getDebugLevel (void) const |
| uint16_t | getActivationTime (void) const |
| uint16_t | getDeactivationTime (void) const |
| unsigned int | resolveSystemName (const std::string &name) const |
| const char * | resolveSystemId (unsigned int id) const |
| void | loadConfig (void) |
| void | setPriority (unsigned int value) |
| unsigned int | getPriority (void) const |
| void | inf (const char *format,...) DUNE_PRINTF_FORMAT(2 |
| void void | war (const char *format,...) DUNE_PRINTF_FORMAT(2 |
| void void void | err (const char *format,...) DUNE_PRINTF_FORMAT(2 |
| void void void void | cri (const char *format,...) DUNE_PRINTF_FORMAT(2 |
| void void void void void | debug (const char *format,...) DUNE_PRINTF_FORMAT(2 |
| void void void void void void | trace (const char *format,...) DUNE_PRINTF_FORMAT(2 |
| void void void void void void void | spew (const char *format,...) DUNE_PRINTF_FORMAT(2 |
| void void void void void void void void | dispatch (IMC::Message *msg, unsigned int flags=0) |
| void | dispatch (IMC::Message &msg, unsigned int flags=0) |
| void | dispatchReply (const IMC::Message &original, IMC::Message &msg, unsigned int flags=0) |
| void | receive (const IMC::Message *msg) |
| void | reserveEntities (void) |
| void | resolveEntities (void) |
| void | acquireResources (void) |
| void | releaseResources (void) |
| void | initializeResources (void) |
| void | updateParameters (bool act_deact=true) |
| void | writeParamsXML (std::ostream &os) const |
| const char * | getEntityLabel (void) const |
| void | setEntityLabel (const std::string &label) |
Public Member Functions inherited from DUNE::Tasks::AbstractTask | |
| AbstractTask (void) | |
| virtual | ~AbstractTask (void) |
Public Member Functions inherited from DUNE::Concurrency::Thread | |
| Thread (void) | |
| virtual | ~Thread (void) |
| int | getProcessorUsage (void) |
Public Member Functions inherited from DUNE::Concurrency::Runnable | |
| Runnable (void) | |
| virtual | ~Runnable (void) |
| void | start (void) |
| void | stop (void) |
| void | join (void) |
| void | stopAndJoin (void) |
| void | setPriority (Scheduler::Policy policy, unsigned priority) |
| unsigned | getPriority (void) |
| State | getState (void) |
| bool | isCreated (void) |
| bool | isStopping (void) |
| bool | isRunning (void) |
| bool | isStarting (void) |
| bool | isDead (void) |
Public Attributes | |
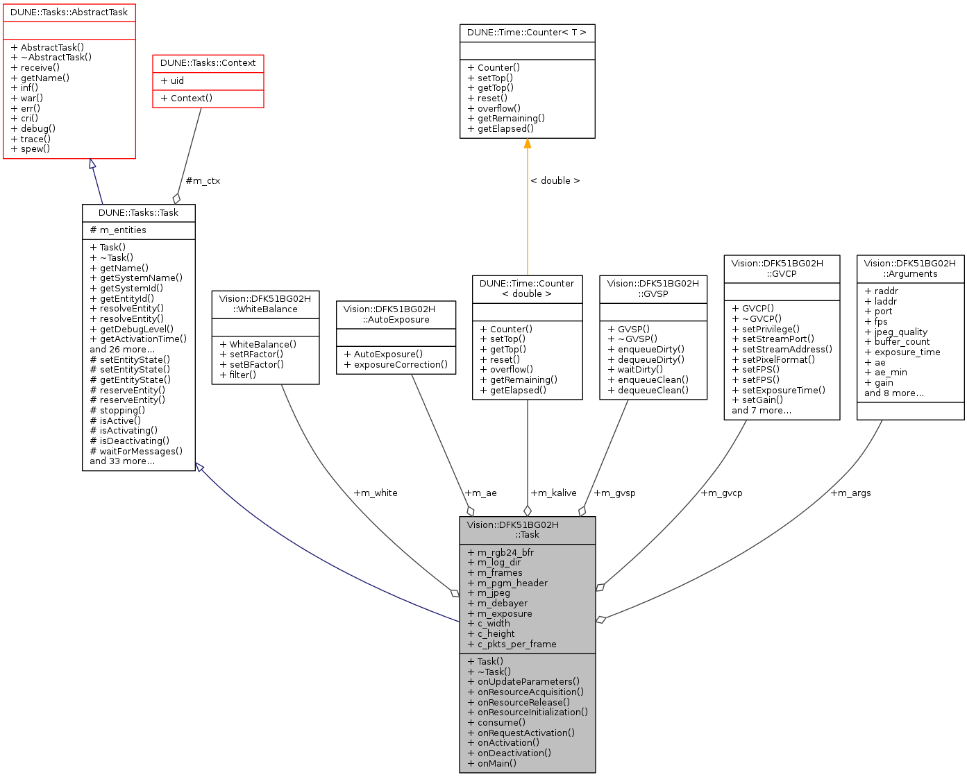
| Arguments | m_args |
| GVCP * | m_gvcp |
| GVSP * | m_gvsp |
| uint8_t * | m_rgb24_bfr |
| Counter< double > | m_kalive |
| Path | m_log_dir |
| std::queue< Frame * > | m_frames |
| std::string | m_pgm_header |
| JPEGCompressor | m_jpeg |
| BayerDecoder | m_debayer |
| WhiteBalance | m_white |
| double | m_exposure |
| AutoExposure | m_ae |
Static Public Attributes | |
| static const unsigned | c_width |
| static const unsigned | c_height |
| static const unsigned | c_pkts_per_frame |
Additional Inherited Members | |
Public Types inherited from DUNE::Concurrency::Runnable | |
| enum | State { StateStarting, StateRunning, StateStopping, StateDead, StateUnknown } |
Protected Member Functions inherited from DUNE::Tasks::Task | |
| void | setEntityState (IMC::EntityState::StateEnum state, Status::Code code) |
| void | setEntityState (IMC::EntityState::StateEnum state, const std::string &description) |
| IMC::EntityState::StateEnum | getEntityState (void) const |
| unsigned int | reserveEntity (const std::string &label) |
| template<typename E > | |
| E * | reserveEntity (const std::string &label) |
| bool | stopping (void) |
| bool | isActive (void) const |
| bool | isActivating (void) const |
| bool | isDeactivating (void) const |
| void | waitForMessages (double timeout) |
| void | consumeMessages (void) |
| template<typename T > | |
| Parameter & | param (const std::string &name, T &var) |
| template<typename Y , typename T > | |
| Parameter & | param (const std::string &name, T &var) |
| template<typename T > | |
| bool | paramChanged (T &var) |
| void | paramActive (Parameter::Scope def_scope, Parameter::Visibility def_visibility, bool def_value=false) |
| void | setParamSectionEditor (const std::string &name) |
| template<typename M , typename T > | |
| void | bind (T *task_obj, void(T::*consumer)(const M *)=&T::consume) |
| template<typename T > | |
| void | bind (T *task_obj, const std::vector< uint32_t > &list) |
| template<typename T , typename M > | |
| void | bind (T *task_obj, const std::vector< uint32_t > &list, void(T::*consumer)(const M *)=&T::consume) |
| template<typename T > | |
| void | bind (T *task_obj, const std::vector< std::string > &list) |
| void | requestActivation (void) |
| void | requestDeactivation (void) |
| void | activate (void) |
| void | activationFailed (const std::string &reason) |
| void | deactivate (void) |
| void | deactivationFailed (const std::string &reason) |
| virtual bool | onWriteParamsXML (std::ostream &os) const |
| virtual void | onEntityReservation (void) |
| virtual void | onEntityResolution (void) |
| virtual void | onReportEntityState (void) |
| virtual void | onRequestDeactivation (void) |
| virtual void | onQueryEntityParameters (const IMC::QueryEntityParameters *msg) |
| virtual void | onSetEntityParameters (const IMC::SetEntityParameters *msg) |
| virtual void | onPushEntityParameters (const IMC::PushEntityParameters *msg) |
| virtual void | onPopEntityParameters (const IMC::PopEntityParameters *msg) |
Protected Member Functions inherited from DUNE::Concurrency::Thread | |
| void | startImpl (void) |
| void | stopImpl (void) |
| void | joinImpl (void) |
| void | setPriorityImpl (Scheduler::Policy policy, unsigned priority) |
| unsigned | getPriorityImpl (void) |
Protected Attributes inherited from DUNE::Tasks::Task | |
| Context & | m_ctx |
| std::vector < Entities::BasicEntity * > | m_entities |
|
inline |
References Vision::DFK51BG02H::Arguments::ae, Vision::DFK51BG02H::Arguments::ae_min, Vision::DFK51BG02H::Arguments::b_factor, Vision::DFK51BG02H::Arguments::buffer_count, c_height, c_width, DUNE::Tasks::Parameter::defaultValue(), Vision::DFK51BG02H::Arguments::exposure_time, Vision::DFK51BG02H::Arguments::fps, Vision::DFK51BG02H::Arguments::gain, Vision::DFK51BG02H::Arguments::gamma, Vision::DFK51BG02H::Arguments::jpeg_quality, Vision::DFK51BG02H::Arguments::laddr, m_args, m_pgm_header, m_rgb24_bfr, DUNE::Tasks::Task::param(), DUNE::Tasks::Task::paramActive(), Vision::DFK51BG02H::Arguments::port, Vision::DFK51BG02H::Arguments::r_factor, Vision::DFK51BG02H::Arguments::raddr, Vision::DFK51BG02H::Arguments::store_raw, Vision::DFK51BG02H::Arguments::strobe_delay, Vision::DFK51BG02H::Arguments::strobe_duration, Vision::DFK51BG02H::Arguments::strobe_mode, and Vision::DFK51BG02H::Arguments::strobe_polarity.
|
inlinevirtual |
|
inline |
|
inlinevirtual |
Called when the task starts/resumes normal execution.
Reimplemented from DUNE::Tasks::Task.
References m_log_dir, and DUNE::Tasks::Task::setEntityState().
|
inlinevirtual |
Called when the task stops normal execution and enters an idleness state.
Reimplemented from DUNE::Tasks::Task.
References DUNE::Tasks::Task::setEntityState().
|
inlinevirtual |
Implements DUNE::Tasks::Task.
References Vision::DFK51BG02H::Arguments::ae, Vision::DFK51BG02H::Arguments::ae_min, c_height, c_pkts_per_frame, c_width, DUNE::Tasks::Task::consumeMessages(), Vision::DFK51BG02H::GVSP::dequeueDirty(), Vision::DFK51BG02H::GVSP::enqueueClean(), Vision::DFK51BG02H::Arguments::exposure_time, Vision::DFK51BG02H::AutoExposure::exposureCorrection(), Vision::DFK51BG02H::WhiteBalance::filter(), Vision::DFK51BG02H::Frame::getData(), Vision::DFK51BG02H::Frame::getPacketCount(), Vision::DFK51BG02H::Frame::getTimeStamp(), DUNE::Tasks::Task::isActive(), Vision::DFK51BG02H::Arguments::jpeg_quality, Vision::DFK51BG02H::GVCP::keepAlive(), m_ae, m_args, m_debayer, m_exposure, m_gvcp, m_gvsp, m_jpeg, m_kalive, m_log_dir, m_pgm_header, m_rgb24_bfr, m_white, DUNE::Time::Counter< T >::overflow(), DUNE::Time::Counter< T >::reset(), Vision::DFK51BG02H::GVCP::setExposureTime(), DUNE::Tasks::Task::stopping(), Vision::DFK51BG02H::Arguments::store_raw, Vision::DFK51BG02H::GVSP::waitDirty(), and DUNE::Tasks::Task::war().
|
inlinevirtual |
Called when an external activation request is received.
Derived classes that need to perform extra steps to prepare normal execution should replace the default behaviour of immediate activation with calls to activate() when the request is completed or activationFailed() if the request cannot be honoured.
Reimplemented from DUNE::Tasks::Task.
References DUNE::Tasks::Task::dispatch().
|
inlinevirtual |
Acquire resources and buffers.
Reimplemented from DUNE::Tasks::Task.
References Vision::DFK51BG02H::Arguments::buffer_count, c_height, c_width, Vision::DFK51BG02H::GVSP::enqueueClean(), m_args, m_frames, m_gvcp, m_gvsp, m_jpeg, Vision::DFK51BG02H::Arguments::port, and Vision::DFK51BG02H::Arguments::raddr.
|
inlinevirtual |
Initialize resources and start capturing frames.
Reimplemented from DUNE::Tasks::Task.
References Vision::DFK51BG02H::Arguments::ae, DUNE::Tasks::Task::debug(), Vision::DFK51BG02H::Arguments::exposure_time, Vision::DFK51BG02H::Arguments::fps, Vision::DFK51BG02H::Arguments::gain, Vision::DFK51BG02H::Arguments::gamma, Vision::DFK51BG02H::Arguments::laddr, m_args, m_exposure, m_gvcp, Vision::DFK51BG02H::GVCP::PIX_BGB8, Vision::DFK51BG02H::Arguments::port, Vision::DFK51BG02H::GVCP::PRIV_BV_CONTROL, Vision::DFK51BG02H::GVCP::PRIV_BV_EXCLUSIVE, DUNE::Tasks::Task::setEntityState(), Vision::DFK51BG02H::GVCP::setExposureTime(), Vision::DFK51BG02H::GVCP::setFPS(), Vision::DFK51BG02H::GVCP::setGain(), Vision::DFK51BG02H::GVCP::setGamma(), Vision::DFK51BG02H::GVCP::setPixelFormat(), Vision::DFK51BG02H::GVCP::setPrivilege(), Vision::DFK51BG02H::GVCP::setStreamAddress(), Vision::DFK51BG02H::GVCP::setStreamPort(), Vision::DFK51BG02H::GVCP::setStrobeDelay(), Vision::DFK51BG02H::GVCP::setStrobeDuration(), Vision::DFK51BG02H::GVCP::setStrobeMode(), Vision::DFK51BG02H::GVCP::startStreaming(), Vision::DFK51BG02H::Arguments::strobe_delay, Vision::DFK51BG02H::Arguments::strobe_duration, Vision::DFK51BG02H::Arguments::strobe_mode, Vision::DFK51BG02H::GVCP::STROBE_MODE_ALWAYS_ON, Vision::DFK51BG02H::GVCP::STROBE_MODE_EXPOSURE, Vision::DFK51BG02H::GVCP::STROBE_MODE_FIXED, Vision::DFK51BG02H::GVCP::STROBE_MODE_OFF, and Vision::DFK51BG02H::Arguments::strobe_polarity.
|
inlinevirtual |
Release allocated resources.
Reimplemented from DUNE::Tasks::Task.
|
inlinevirtual |
Update internal parameters.
Reimplemented from DUNE::Tasks::Task.
References Vision::DFK51BG02H::Arguments::b_factor, m_args, m_debayer, m_white, Vision::DFK51BG02H::Arguments::r_factor, Vision::DFK51BG02H::WhiteBalance::setBFactor(), and Vision::DFK51BG02H::WhiteBalance::setRFactor().
|
static |
Frame height.
Referenced by onMain(), onResourceAcquisition(), and Task().
|
static |
Packets per frame.
Referenced by onMain().
|
static |
Frame width.
Referenced by onMain(), onResourceAcquisition(), and Task().
| AutoExposure Vision::DFK51BG02H::Task::m_ae |
Automatic exposure control.
Referenced by onMain().
| Arguments Vision::DFK51BG02H::Task::m_args |
Configuration parameters.
Referenced by onMain(), onResourceAcquisition(), onResourceInitialization(), onUpdateParameters(), and Task().
| BayerDecoder Vision::DFK51BG02H::Task::m_debayer |
Bayer decoder.
Referenced by onMain(), and onUpdateParameters().
| double Vision::DFK51BG02H::Task::m_exposure |
Referenced by onMain(), and onResourceInitialization().
| std::queue<Frame*> Vision::DFK51BG02H::Task::m_frames |
Array of frames.
Referenced by onResourceAcquisition(), and onResourceRelease().
| GVCP* Vision::DFK51BG02H::Task::m_gvcp |
GVCP.
Referenced by onMain(), onResourceAcquisition(), onResourceInitialization(), and onResourceRelease().
| GVSP* Vision::DFK51BG02H::Task::m_gvsp |
GVSP.
Referenced by onMain(), onResourceAcquisition(), and onResourceRelease().
| JPEGCompressor Vision::DFK51BG02H::Task::m_jpeg |
Compressor.
Referenced by onMain(), and onResourceAcquisition().
| Counter<double> Vision::DFK51BG02H::Task::m_kalive |
Keep-alive counter.
Referenced by onMain().
| Path Vision::DFK51BG02H::Task::m_log_dir |
Destination log folder.
Referenced by consume(), onActivation(), and onMain().
| uint8_t* Vision::DFK51BG02H::Task::m_rgb24_bfr |
| WhiteBalance Vision::DFK51BG02H::Task::m_white |
Referenced by onMain(), and onUpdateParameters().
